Lineamientos del Manuscrito
Artículos para Revistas: Lineamientos
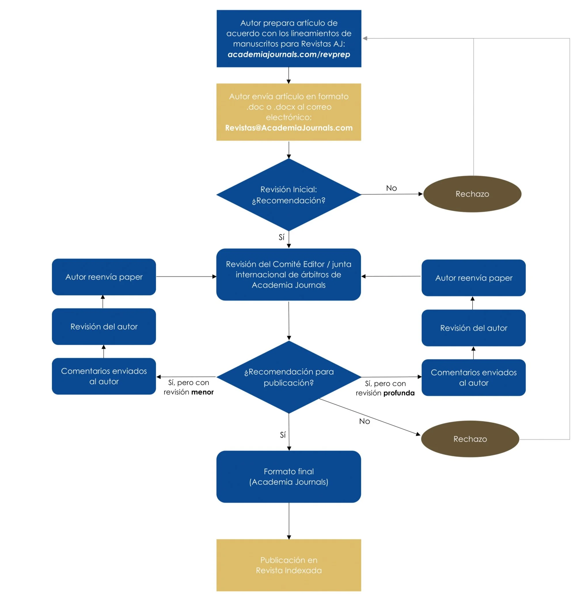
Los manuscritos candidatos a ser publicados en una revista de Academia Journals deberán ser inicialmente enviados electrónicamente al Editor de las Revistas de la Academia al correo revistas@academiajournals.com (favor de indicar en el mensaje que el propósito del mensaje es enviar artículo para ser revisado y considerado para publicación en revista indexada)
Favor de nombrar su archivo de acuerdo a la convención APELLIDOS.doc o APELLIDOS.docx, donde los apellidos son los del PRIMER AUTOR de la ponencia.
Favor de enviar el documento en formato .DOC or .DOCx.
Favor de nombrar el asunto del mensaje: ARTÍCULO PARA PUBLICACIÓN EN REVISTA NOMBRE DE REVISTA. P.ej., si le interesa publicar en la Revista Pretium, se debe nombrar el asunto del email: ARTÍCULO PARA PUBLICACIÓN EN REVISTA PRETIUM.
Al momento de enviar su manuscrito, le pedimos al autor corresponsal que sugiera el nombre de un par de expertos que puedan prestar sus servicios de árbitros para la revisión del artículo. Tales expertos ser miembros de la junta internacional de árbitros de AcademiaJournals.com, o si el autor lo juzga conveniente, puede proporcionarnos el nombre, afiliación, y correo electrónico de profesionistas a los que nosotros invitaríamos a participar como jueces en el proceso de revisión. La decisión de presentar el artículo a los expertos recomendados por el autor reside con el editor de la revista.
El límite máximo de palabras es 4500 (sin incluir las referencias); las referencias no entran en la cuenta del límite de palabras.
Le instamos a los autores utilizar el documento patrón. Descarga del documento patrón aquí.
Para todos los manuscritos
Rogamos a los autores que manden su artículo en formato Word (.doc o .docx) inicialmente. Nuestro cuerpo técnico eventualmente se encarga de convertirlo a formato pdf.
Partes del artículo
Es razonable pensar que los artículos consten, como mínimo, de las siguientes partes:
Figura 1. Ejemplos de la estructura que se deberían seguir para cumplir con los requisitos de la revista. Las estructuras A y B son buenos ejemplos, donde en la Estructura A, los títulos de secciones se demuestran en negrita, y en la Estructura B, los subtítulos de las subsecciones se muestran en tipo inclinada. Es importante tener en cuenta que no es la opinión de los editores el que otros formatos de artículos científicos sean incorrectos. Lo importante es adherirse a la estructura especificada para cada revista. Aunque no es inherentemente una mala estructura, la estructura C sigue un formato que no podrá ser recomendado para la publicación en LAS revistaS AJ.
Título
Nombres y afiliación de los autores, con una nota que indique quién se encargará de la correspondencia
Breve resumen
Palabras clave
Introducción
Cuerpo principal (Desarrollo, Método, etc.)
Análisis / Resultados
Conclusiones (comentarios finales, recomendaciones, recomendaciones para extensiones al trabajo, limitaciones etc.)
Referencias
Apéndices (si fuese necesario)
Límite Máximos
El límite máximo de palabras es 4500 (sin incluir las referencias); las referencias no entran en la cuenta del límite de palabras.
Proceso de Publicación: Revistas AJ
Las revistas de Academia Journals siguen un estricto proceso de arbitraje en el que el artículo es evaluado por un comité revisor. Los comentarios editoriales que emanan de esta revisión–tanto de fondo como de forma–se transmiten al autor, quien es responsable de implementarlos para luego reenviar su manuscrito revisado a AJ.
En el proceso de revisión se utiliza una rúbrica en la que se categorizan los comentarios editoriales; la rúbrica guía a los autores en el proceso de mejoramiento del artículo. El proceso de revisión incluye recomendaciones generales, como por ejemplo, expander las conclusiones o aclarar algún aspecto de los objetivos del artículo o su metodología, así como correcciones y recomendaciones detalladas de gramática y puntuación. Se proporciona siempre a los autores una cuenta del total de modificaciones hechas al artículo. No es raro que el mencionado total de modificaciones llegue a superar los 500 e inclusive 1000 cambios en un solo artículo.
Un autor interesado envía su artículo directamente a alguna revista (lineamientos se muestran al principio de esta página). Existen tres resultados posibles: (1) Inmediata aceptación, (2) una o más revisiones, (3) rechazo. En AJ, esta ruta (publicar en revista por medio de la forma tradicional) es posible y vale $190 USD. No hay costo para inscribirse o enviar artículo a las Revistas AJ, pero si su artículo es recomendado para publicación, es necesario pagar la cuota de $190 USD. Amablemente le recordamos que este proceso puede durar varios meses.
Registro y Copyright (Declaratoria)
Cuando envíe su artículo, se le pedirá que llene el formato a continuación para registrar su artículo y también revisar la declaración de copyright en la que Ud. indicará que el contenido de su manuscrito es original y que no ha sido publicado en ningún otro medio.
Reproducción de los artículos
Los artículos publicados en nuestras vistas pueden copiarse y usarse con fines académicos por cualquier visitante de AcademiaJournals.com siempre que se cite la fuente apropiada.
Esquema para citar nuestros artículos
El esquema recomendado para citar nuestras publicaciones es el siguiente: Apellidos, iniciales de los autores. Año de publicación. Título del artículo, Nombre de la Revista. Volumen, número. Dirección de internet (cada revista tiene una dirección distinta). Fecha de consulta.
Como ejemplo podríamos citar un artículo que en el cuerpo de su artículo diría...,
El método propuesto por González Rojo y Escobar Salientes (2013) abrevia el tiempo de recorrido considerablemente. También es de destacar...
En la sección de referencias, tal artículo sería citado de la siguiente manera:
González Rojo, J.C. y Escobar Salientes, A.A. (2013). Método para calcular el determinante de matrices en problemas de tamaño extremo, Revista Visum Mundi, Vol. 6, No. 2, http://www.academiajournals.com/visum/, fecha de consulta: 5 de junio de 2017.
Preguntas Frecuentes: Revistas AJ
+ ¿Cuál es el proceso de publicar por medio de las Revistas AJ?
Un autor interesado envía su artículo directamente a alguna revista (lineamientos se muestran al principio de esta página).
Existen tres resultados posibles: (1) Inmediata aceptación, (2) una o más revisiones, (3) rechazo. En AJ, esta ruta (publicar en revista por medio de la forma tradicional) es posible y vale $275 USD. No hay costo para inscribirse o enviar artículo a las Revistas AJ, pero si su artículo es recomendado para publicación, es necesario pagar la cuota de $275 USD.
El arbitraje es riguroso, pero el comité se dedica a ayudar y guiar a los autores a través de un ciclo de revisión y retroalimentación significativa. En la práctica, el rechazo y las revisiones son muy comunes, pues el arbitraje también es riguroso. Las revisiones pueden ser de substancia. La aceptación inmediata es rara.

Amablemente, le recordamos que este proces puede durar entre 2-4 meses.
+ ¿Hay costo para inscribirse o enviar mi artículo a las Revistas AJ?
No hay costo para inscribirse o enviar artículo a las Revistas AJ. Si el Comité Revisor recomienda que el artículo sea publicado en revista indexada, la cuota para publicar es de $275.00 USD.
Les suplicamos a los autores que no efectúen el pago de la cuota de recuperación hasta que no reciban confirmación del comité de que su artículo ha sido aprobado para su inclusión en la revista indexada.
+ ¿Cuál es el estado de mi artículo enviado a las Revistas AJ?
Para información sobre el estado de su documento en el proceso de revisión, por favor comuníquese con revistas@academiajournals.com
Amablemente, le recordamos que este proces puede durar entre 2-4 meses.
+ ¿Dónde se encuentra la lista de la junta internacional de arbitraje?
En este enlace se puede revisar la lista: https://www.academiajournals.com/editores-y-arbitros
+ ¿Cuál es la extensión máxima o mínima de artículos, ya sea en número de caracteres, palabras o de páginas?
El límite máximo de palabras es 4500 (sin incluir las referencias), aunque en el proceso arbitral se favorece la brevedad; en ocasiones, el cuerpo arbitral puede pedir al autor que reduzca la extensión de su manuscrito. Nunca ha sido esta razón suficiente para ni para aceptar ni rechazar ningún artículo: si el contenido es bueno, puede ser necesario aumentar o cortar, según el caso.
Las referencias no entran en la cuenta del límite de palabras (de 4500 palabras).










